
Making Calls
Making a call with your phone does not require a leading 9. You can dial on-hook or off-hook.
To dial on-hook
- Dial the phone number.
- Pick up the handset, press headset, press speaker or press Dial softkey
To dial off-hook
- Pick up the handset, press headset or press speaker
- Dial the phone number
- Press Dial softkey
Calls to the US and Canada are all dialed using 10 or 11 digits.
Making International Calls
Restricted unless specific country codes are authorized by Customer and waiver is signed.
To dial an international call
- Dial the international call code 011.
- Dial the country code.
- Dial the local number.
International calling is commonly disallowed to prevent toll fraud.
Extension Dialing
Extensions on your system can be dialed using their 3-to-4 digit extension or by pressing the button on your phone corresponding to the desired extension.
Intercom
VoIP phones provide an intercom feature that allows you to instantly connect to other phones within your office. Intercom functionality is ideal for announcing visitors or asking a quick question.
When one phone intercoms another extension, it does not ring the other phone. Instead, the other phone will beep, and then its microphone and speaker turn on.
To intercom
- Dial 08 ext. For example, to intercom extension 100, dial 08100.
Receiving Calls
When a call comes in, you can answer it via a headset, speakerphone, or handset.
- To answer a call using a handset – Lift the handset off-hook.
- To answer a call using a speakerphone – Press the Speaker button.
- To answer a call using a headset
Usage depends on how the headset is connected. Often, you'll press the button on the headset or press the headset button on the phone.
Voicemail
Accessing Voicemail
To access voicemail
- Press the Envelope button on your phone to access your voicemail box or dial 5001 if you cannot identify the voicemail button.
- If you subscribe to multiple mailboxes, a list of mailboxes may appear. Select the mailbox you want to access.
When prompted, enter your voicemail pin (Created from your welcome email) and then press #.
To access another personʼs mailbox
- Dial 5000.
- When prompted, enter the other personʼs extension number
- Enter the voicemail PIN of the other personʼs mailbox, followed by #
Setting Up Your Mailbox
The first time you log in to your mailbox you are walked through recording your name for the directory and recording your personal greeting.
The name recording is for the dial-by-name directory, so when someone enters the first three letters of your last name, it will play back your name recording.
The greeting plays when your mailbox is reached. It is very important to make a custom message, as many callers will not leave messages at mailboxes that have generic greetings.
Alternate Greetings
Your mailbox supports multiple greetings for different scenarios like business trips and holidays.
To record an alternate greeting
- From your mailbox, press 6 for greetings, and then press 1 to record an alternate greeting.
- When prompted for the greeting number press 2 for your next alternate greeting (1 is your default greeting).
- After your recording is completed, select the active greeting by selecting option 3 in the greetings menu.
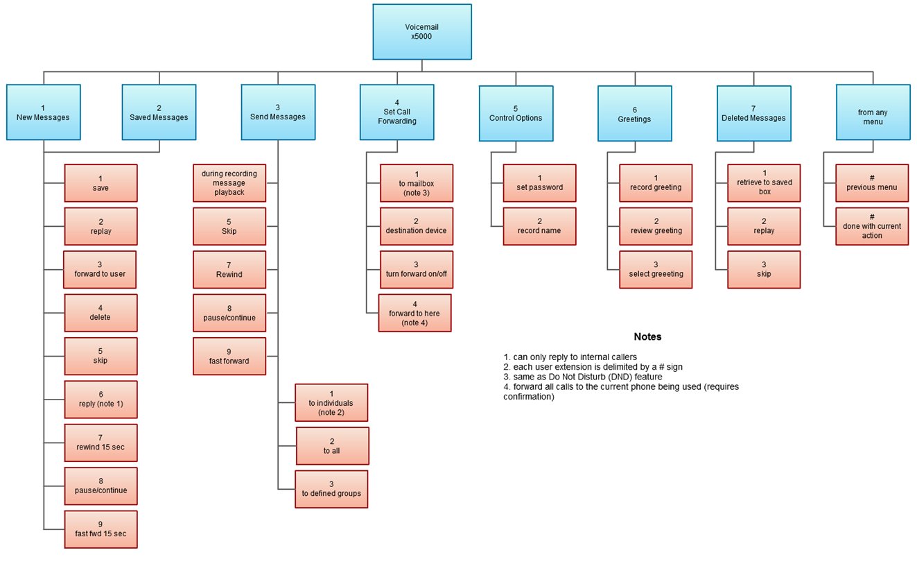
Voicemail Tree
On the next page youʼll find a voicemail tree showing what to dial for each option in your mailbox.
Message/Envelope Key = Call Voicemail or dial 5001 for your own mailbox or dial 5000 to access someone elseʼs mailbox.

To Set Up Your Mailbox
Press message envelope key on phone
Enter your password (Created from your welcome email) Press pound # Key
To Record Your Name for the Company Directory
Press 5 for the option menu Press 2 to record your name
Record your name and press pound # key when finished Press 1 to be announced in the directory
To Record Your Voicemail Greeting
Press 6 for the greetingʼs menu Press 1 to record a greeting
When prompted for the greeting number to record, press 1 (your default greeting) Record your greeting and press pound # key when finished
Press 1 select this greeting.
To Forward Your Phone to an Outside Number
From your Phone, dial star *72 + Phone number and press the # sign Or
Press the Features Softkey
Press Forward All on your Display
To Remove the Forwarding
From your Phone, dial star *73 and press the # sign
Handling Calls
Your cloud PBX features various ways to move calls around, including attended transfer, unattended (blind) transfer, voicemail transfer, park, and more. In this section, references to BLFs are the 1-touch buttons to extensions common at front- desk phones.
Blind Transfer Dialing an Extension
- Press the Transfer key/softkey on your phone.
- Dial the recipientʼs extension .
- Dial the recipientʼs extension .
Attended Transfer Using a BLF Key
Attended transfer allows you to speak to the transfer recipient prior to completing the transfer while the caller is on hold.
- Press the Transfer key/softkey on your phone.
- Press the recipientʼs BLF key.
- Announce call.
- Press Transfer softkey.
- Hang-up
Transfers to External Numbers
A transfer can also go to an external number such as a cell phone. Follow the Blind Transfer directions above but instead of dialing an extension, dial a 10-digit phone number.
Voicemail Transfer
Voicemail transfer goes straight to the recipientʼs voicemail box without ringing the recipientʼs phone.
To transfer a caller directly to a voicemail box without ringing the telephone
- Press Transfer Key/softkey and dial a 03 prefix before the extension. For extension 111ʼs voicemail, for example, blind transfer to 03111.
- Press Blind Transfer softkey and Hang Up
Park and Hold
On your phone system, hold is a local function. This means a call held on your phone cannot be picked up at another station. Park is a system-wide function. This means a call parked at one phone may be picked up by any phone.
To park a call
- Press the Home Key (far left softkey under LCD screen)
- Press any available Park Key (Ie: Park 1, Park 2 or Park3) with a Green LED lit.
- Hang Up
To retrieve the parked call
- Go to any telephone and either Lift the Handset or Press Speaker
- Press the Park Key where the caller was parked to be reconnected with the caller
3-Way Conference
To make a 3-way conference
- Call or be called by the first participant in the conference.
- Press the Conference key and then dial the second participant.
- After the second participant picks up, press Conference again to connect everyone.
Do Not Disturb
While the telephone set is idle
- Press the Mute key once to turn ON
- Press the Mute key once to turn ON
Click Save
Changing Ring Tones
- With your phone idle
- Press the center of the Navigation Dial
- Arrow down and right to Option “6”
- Press the center of the Navigation Dial
- Arrow down to “Call Settings”
- Arrow Right
- Select Account 1
- Arrow Right
- Arrow Right through the different choices and click Save
- Samples of the available ring tones will be provided for each tone