
Making Calls
Making a call with your phone does not require a leading 9. You can dial on-hook or off-hook.
To dial on-hook
- Dial the phone number.
- Pick up the handset, press headset, press speaker and press Call softkey Ø To dial off-hook
- Pick up the handset, press headset or press speaker
- Dial the phone number.
- Press Call softkey
Calls to the US and Canada are all dialed using 10 or 11 digits.
Making International Calls
Restricted unless specific country codes are authorized by Customer and waiver is signed
To dial an international call
- Dial the international call code 011.
- Dial the country code.
- Dial the local number.
International calling is commonly disallowed to prevent toll fraud.
Extension Dialing
Extensions on your system can be dialed using their 3-to-5-digit extension or by pressing the button on your phone corresponding to the desired extension.
Receiving Calls
When a call comes in, you can answer it via a headset, speakerphone, or handset.
- To answer a call using a handset – Lift the handset off-hook.
- To answer a call using a speakerphone – Press the Speaker button.
- To answer a call using a headset
Usage depends on how the headset is connected. Often, you'll press the button on the headset or press the headset button on the phone.
Handling Calls
Your cloud PBX features various ways to move calls around, including attended transfer, unattended (blind) transfer, voicemail transfer, park, and more.
Attended Transfer Dialing an Extension
Attended transfer allows you to speak to the transfer recipient prior to completing the transfer while the caller is on hold.
- Press the Transfer key/softkey on your phone.
- Dial the recipientʼs extension
- Press call softkey
- Announce call.
- Press Transfer softkey.
- Hang-up
Transfers to External Numbers
A transfer can also go to an external number such as a cell phone. Follow the Blind Transfer or Attended transfer instructions above, but instead of dialing an extension, dial a 10-digit phone number.
Voicemail Transfer
Voicemail transfer goes straight to the recipientʼs voicemail box without ringing the recipientʼs phone.
- To transfer a caller directly to a voicemail box without ringing the telephone
- Press Transfer Key/softkey and dial a 03 prefix before the extension. For extension 111ʼs voicemail, for example, 03111.
- Press BTransfer softkey and Hang Up
Hold
On your phone system, hold is a local function. This means a call held on your phone cannot be picked up at another station.
To place a call on hold Softkey, press the hold softkey. To retrieve the call from hold, press resume softkey.
3-Way Conference
To make a 3-way conference
- Call or be called by the first participant in the conference.
- Press the Conference key and then dial the second participant.
- After the second participant picks up, press Conference again to connect everyone.
Do Not Disturb
- While the telephone set is idle
- Press the DND softkey once to turn O
- Press the DND softkey key once to turn OFF
Directory
- With the Phone Idle
- Press the Dir softkey
- Press 2 for Local Directory
- Press 1 for All Contacts
- Press Add Softkey
- Enter the information into the appropriate fields
- Press “Save” when you have finished
- Use the Keypad to enter the information
- Use the Navigation Arrows to move through the fields; up, down, right or left
Changing Ring Tone
- With your phone idle
- Press the Menu Button on your Softkey
- Arrow to Settings
- Arrow to Basic
- Press Enter Softkey
- Arrow down to “Sound”
- Press enter Softkey
- Ring Tones, press Enter Softkey
- Press 1 for Common
- Arrow down through the different choices and click Save
- Samples of the available ring tones will be provided for each tone
Call Forwarding
To Forward your extension:
- Press the Star Key*
- Dial 72
- Enter Phone Number or Extension Press the Call Softkey
- To Cancel Call Forwarding: Press the Star Key*
- Dial 73
- Press the Call Softkey
Voicemail
Accessing Voicemail
-
To access voicemail
- Press the Envelope button on your phone to access your voicemail box or dial 5001 if you cannot identify the voicemail button.
- If you subscribe to multiple mailboxes, a list of mailboxes may appear. Select the mailbox you want to access.
- When prompted, enter your voicemail pin (created from your welcome email or provided by your system administrator) and then press #.
-
To access another personʼs mailbox
- Dial 5000.
- When prompted, enter the other personʼs extension number.
- Enter the voicemail PIN of the other personʼs mailbox, followed by #.
Setting Up Your Mailbox
The name recording is for the dial-by-name directory, so when someone enters the first three letters of your last name, it will play back your name recording.
The greeting plays when your mailbox is reached. It is very important to make a custom message, as many callers will not leave messages at mailboxes that have generic greetings.
To Record Your Name for the Company Directory
Press 5 for the option menu Press 2 to record your name
Record your name and press pound # key when finished Press 1 to be announced in the directory
To Record Your Voicemail Greeting
Press 6 for the greetingʼs menu Press 1 to record a greeting
When prompted for the greeting number to record, press 1 (your default greeting) Record your greeting and press pound # key when finished
Press 1 select this greeting.
Alternate Greetings
Your mailbox supports multiple greetings for different scenarios like business trips and holidays.
- To record an alternate greeting
- From your mailbox, press 6 for greetings, and then press 1 to record an alternate greeting.
- When prompted for the greeting number press 2 for your next alternate greeting (1 is your default greeting).
- After your recording is completed, select the active greeting by selecting option 3 in the greetingʼs menu.
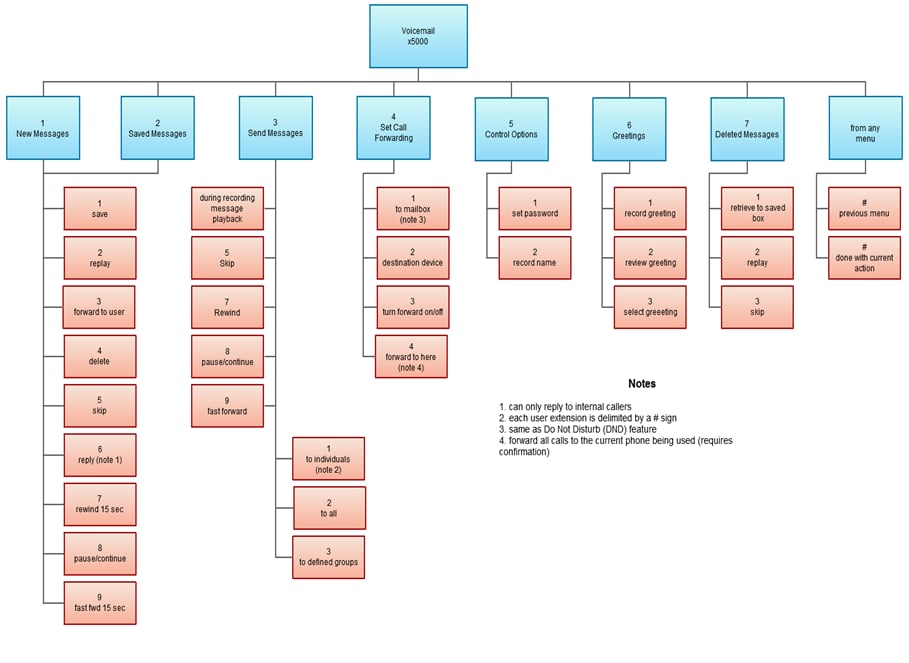
Voicemail Tree
On the next page youʼll find a voicemail tree showing what to dial for each option in your mailbox.
Message/Envelope Key = Call Voicemail or dial 5001 for your own mailbox or dial 5000 to access someone elseʼs mailbox.
